If You're Not First

This project is a lightweight checkpoint-based racing prototype built in Unity using C# and Blender assets. Players or AI navigate through a series of incremental waypoints, with the game calculating distancing and ordering via checkpoint triggers. The core is focus on clean, object-oriented C# design - each racing element (cars, checkpoints, laps) encapsulates its own data and behavior, showcasing both movement mechanics and simple AI for competitive racing.

Each lap is tracked and shown based on your distance between the opponent and the next checkpoint. If the opponent is closer, it calculates the AI in the lead and places the player in second. Also health and boost were implemented for a better, more immersive experience to where ultimately, if recklessly done, the player can destroy themselves and lose the race.

Start Screen
If Youre Not First
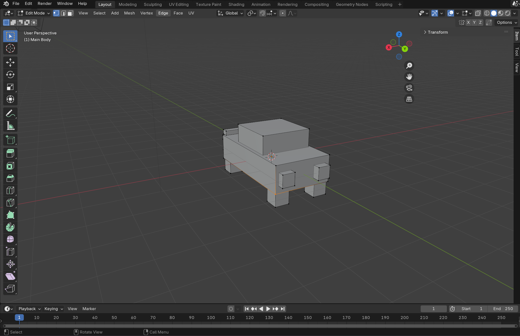
Prototype Model
Prototype Model
The executable to the game is exported on Unity Play through WebGL and can be directly located here.